距离开幕还有

安徽金纬自动化设备有限公司

展位号:A040

公司简介

安徽金纬自动化设备有限公司是金纬机械核心制造基地,也是重要发展战略中心,其坐落于安徽省滁州市全椒县,是一家致力于塑性薄膜材料功能性涂层加工,新材料、新工艺涂布生产设备的研发、制造、销售的高科技企业。


安徽省滁州市全椒县厂区占地面积248亩,公司拥有职工800余人,其中技术管理人员150多名。公司拥有一支高素质的研发队伍和经验丰富的机械、电气调试工程师团队,以及先进的机械加工基地和规范的装配车间。公司本着“用心持久、拼搏创新”的企业精神,不断探求挤出新领域的开拓。


公司集设计研发、生产、销售、售后服务、技术支持为一体。拥有数百台高精度CNC加工机床、重型加工装备以及全套的热处理流水线,采用先进的制造工艺和严格的质量管理体系,并将质量控制延伸到产品设计开发和售前售后服务的各个环节,确保产品和服务的高质量。是国际塑料机械行业的著名品牌。


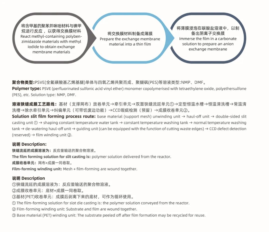
展品介绍


阴离子交换膜(AEM/SOEC)溶液成膜生产线


质子交换膜(PEM/ALK)溶液成膜生产线

产品展示