发布时间:2022-11-07 来源:组委会
通知
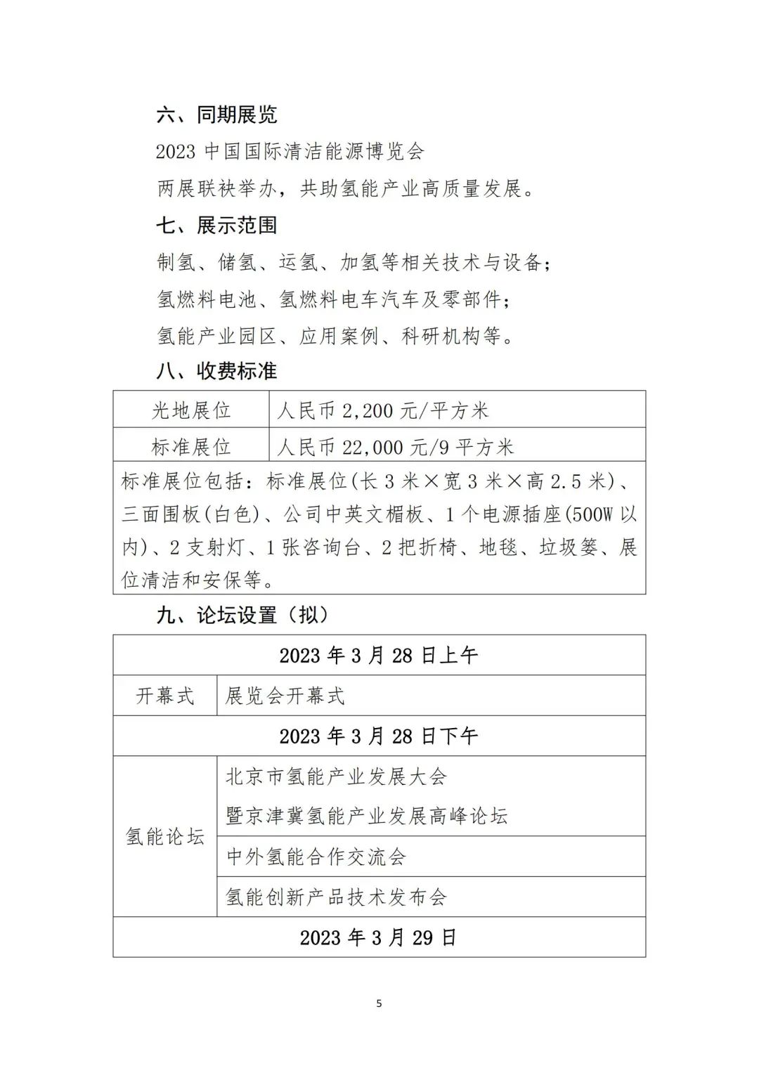
为贯彻落实《氢能产业发展中长期规划(2021-2035 年)》要求,加快推进我国氢能源及燃料电池产业链上下游合作、成果转化和商业应用,促进氢能产业健康有序发展,中国氢能联盟拟携手中国电力企业联合会等单位于2023年3月28日-30日在北京・中国国际展览中心(朝阳馆)举办“2023中国国际氢能源及燃料电池产业展览会”(以下简称“中国氢能展”)。因受疫情影响,原定于2022年举办的展览会与2023年合并举办。
中国氢能展以“推进氢能创新链与产业链深度融合”为主题,包括展览和论坛两大主要部分,展览面积约15,000平米,邀请氢能与燃料电池重点企业、重要组织和地方政府参加,并创新设置氢能专精特新创业大赛专区。同期举办“京津冀氢能产业发展高峰论坛”、“氢燃料电池汽车示范城市建设论坛”、“可再生能源制氢发展论坛”、“中外氢能合作交流会”、“氢能创新产品技术发布会”等10多场专题会议。本届展览会将与风电、光伏、储能、智慧能源等专题展览联动举办,推动风光氢储协同发展,重点邀请政府主管部门、行业组织、国际机构、央企及龙头企业代表和专家出席。
以下为关于举办2023中国国际氢能源及燃料电池产业展览会的通知:







